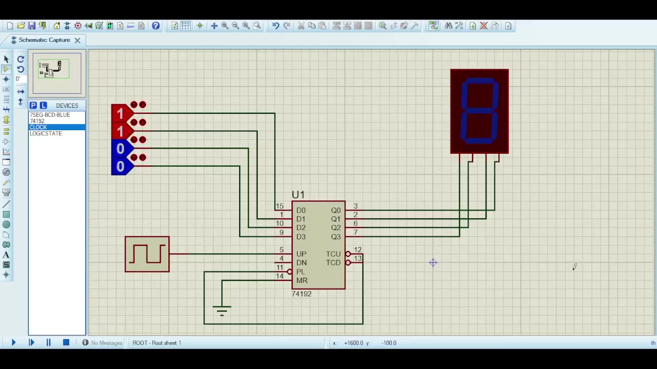
۲۸ - طراحی شمارنده BCD با پایان دلخواه توسط تراشه ۷۴۱۹۲ بازدید : 1 0 لایک امیر غلامی منتشر شده در تاریخ 05 دی 1404 20:17 ادامه تحصیلات و یادگیری