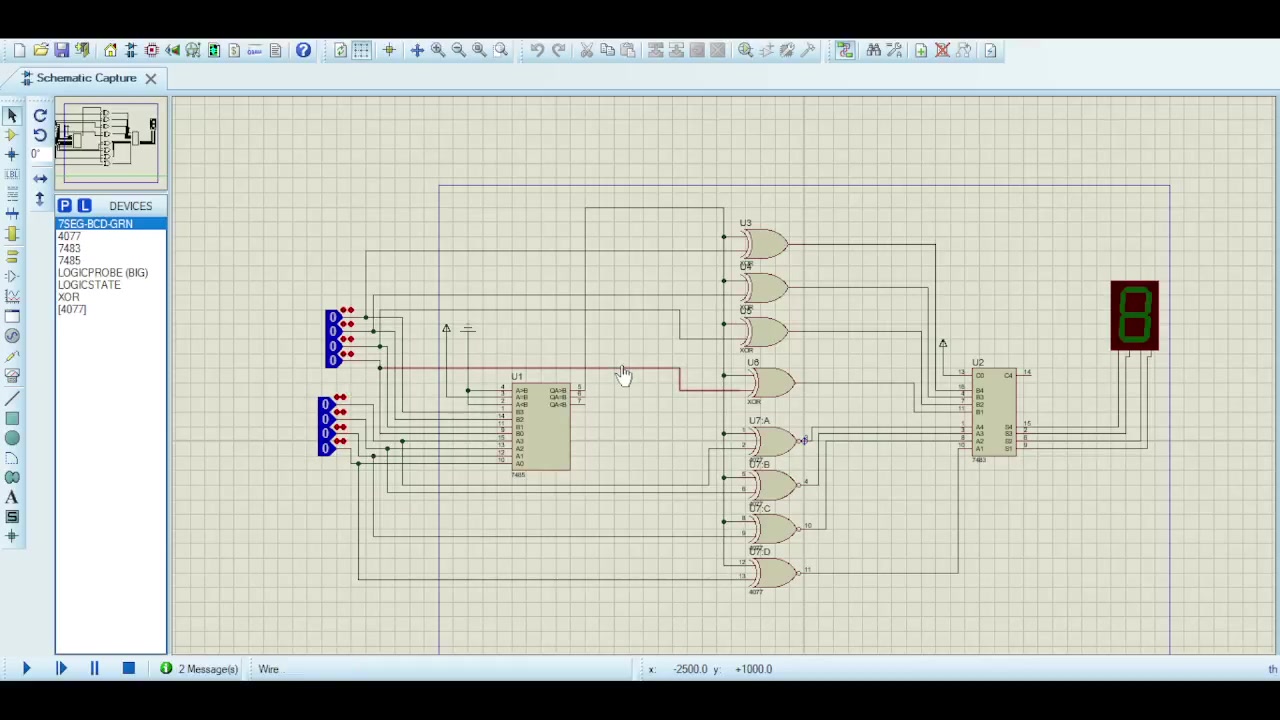
8 - طراحی مدار تفریق کننده با استفاده از تراشه های ۷۴۸۳ و ۷۴۸۵ بازدید : 1 0 لایک امیر غلامی منتشر شده در تاریخ 05 دی 1404 20:07 ادامه تحصیلات و یادگیری