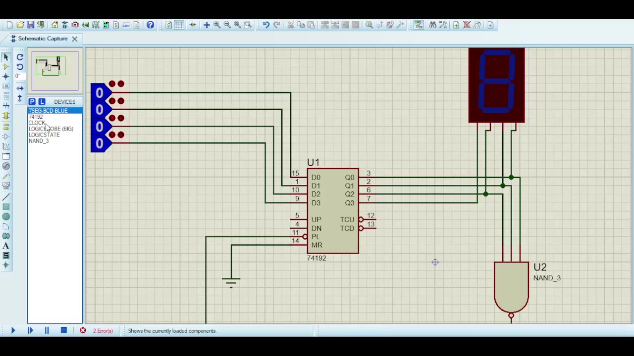
2۷ - طراحی شمارنده BCD با شروع دلخواه توسط تراشه ۷۴۱۹۲ بازدید : 3 0 لایک امیر غلامی منتشر شده در تاریخ 05 دی 1404 20:16 ادامه تحصیلات و یادگیری