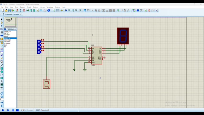
پروژه 26 - بررسی عملکرد تراشه 74192 (شمارنده BCD) بازدید : 4 0 لایک Kimmia منتشر شده در تاریخ 13 دی 1404 00:20 ادامه فناوری و رایانه